
Home Assistant kan styre lamper og maskiner. I min optik er det en meget lille komfortforbedring at skulle have mobiltelefonen op for at tænde lyset over spisebordet. Så her i huset kan lyset tændes og dæmpes med en kontakt på væggen! Smart! Kontakten ligner en helt almindelig kontakt, men det er en batteridrevet enhed, der sender radiosignaler, zigbee… til min Home Assistant installation.
Den store komfortforbedring kommer, når man sætter automatik til Home Assistant. Den simpleste automation svarer til tænd-sluk ure, men man kan bygge ret vilde automationer op.
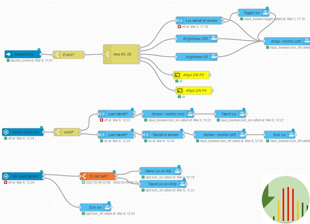
Home Assistant kan også udvides med Node-RED, der er en kraftfuld og intuitiv flowbaseret programmeringsplatform, for at give dig endnu mere kontrol over dit hjem. Når du kører Node-RED med Home Assistant, får du adgang til en lang række avancerede automatiseringsfunktioner og muligheder for at skabe dine egne tilpassede flows.
Du kan for eksempel oprette et flow, der tænder lyset i dit hjem, når du kommer hjem efter mørkets frembrud. Du kan også oprette en automatisering, der slukker alle lysene i dit hjem, når du går i seng.
En af de største fordele ved at køre Node-RED med Home Assistant er den fleksibilitet, det giver dig. Du kan tilpasse dine flows og automatiseringer efter dine egne specifikke behov og ønsker, og du kan oprette nye flows og automatiseringer løbende, efterhånden som dine behov ændrer sig.
Dagens eksempel er fra Rasmus L. Bidstrup, der har lavet dagens automation i illustrationen. Tænder man på kontakten kommer der lys i badeværelset – og radio! Dertil tjekker automationen om det er nat, for så dæmpes lyset til halv styrke. Dertil kan lyset også styres af en sensor, som tænder hhv slukker lyset når der er nogen i badeværelset. Her er vi lige et enkelt skridt over hvad man kan med gammeldags teknologi. Det hele er nemlig koblet sammen, så man godt kan tænde på kontakten, men få slukket lyset automatisk, når man forlader badeværelset.
Vi vender tilbage til langt mere avancerede styringer senere i føljetonen.
God fornøjelse
Henrik

Kunne du evt lave en guide til hvordan man integrerer din prognose i Home Assistant?
Hej Leif
Jeg henter mine data ad anden vej, men se på hvordan integration til energidataservice.dk er lavet – eller tjek Home Assistant gruppen på FB, jeg har set andre, der bruger mine data
MVH
Henrik